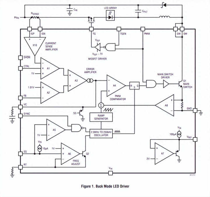
LT3518 是一款恒定频率、电流时势退换器,里面集成了功率开关。其使命旨趣可借助图 1 的框图来络续:
每个漂流周期开动时,SR 锁存器被置位,功率开关 Q1 导通。

与开关电流成正比的电压交流一条领略斜波后,送入 PWM 比拟器 A4 的同相端;当该电压高于 A4 反相端电平方,SR 锁存器复位,Q1 关断。
A4 反相端的电平由舛误放大器 A3 设定。A3 有两个输入:一个来自电压响应环路,另一个来自电流环路,二者中较低者占优,使移动器在恒流或恒压时势间干净切换。
电流检测放大器检测 RsENSE 两头电压,并给放大器 A1 提供前置增益。
A1 的输出是 RsENSE 电压与“VCTRL/10 和 100 mV 中的较小值”之差的放大版,由此舛误放大器设定正确的峰值开关电流,以退换流经 RsENSE 的电流。
若舛误放大器输出升高,则向负载运送更多电流;反之则减少。该电流可通过转换 VCTRL 输入电压来解救。电流检测放大器补助轨到轨电流检测。
电压环路由放大器 A2 齐全。当电压环路占优时,舛误放大器与 A2 将 FB 引脚稳压在 1.01 V,投入恒压时势。
LED 阵列调光通过 PWM 引脚脉冲戒指 LED 电流齐全:
PWM 为低时,开关被禁用,舛误放大器关闭且不再驱动 VC 引脚,同期通盘里面负载与 VC 断开,使外部赔偿电容保存 VC 的电荷景色,从而镌汰瞬态还原技巧。
当 PWM 再次变高时,开关的电流需求立即回到前次 PWM 变低前的值。
为进一步镌汰瞬态还原技巧,可在 PWM 为低时用外部 PMOS 割断 LED 电流环路,退缩 CFLT 放电。
